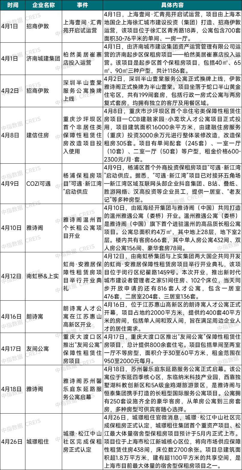
5月11日,据中指研究院官微消息,4月长租公寓项目开业入市延续较高热度。

(2024年4月住房租赁开发运营企业建设运营动态)
从运营主体来看,有招商伊敦、朗诗寓等全国布局的市场化长租公寓运营商,如上海壹间·汇青苑、江苏惠山高新区朗诗寓人才公寓先后上市;也有济南城建集团、南虹桥、上实集团等地方国企平台,如济南城市建设集团运营的济南起步区首个保租房项目——柏然美居崔寨店、南虹桥集团与上实集团共同开发的虹尚·安雅居。
从产品类型看,有新时代城市建设者管理者之家(虹尚·安雅居部分房源)、人才公寓(CCB建融家园·小龙坎人才公寓)、服务式公寓(深圳半山壹棠服务公寓、雅诗阁苏州馨乐庭)等;此外,城璟·松江中山社区正式完成保租房认定,项目预计于5月上市,是上海目前最大体量的宿舍型保租房项目之一。