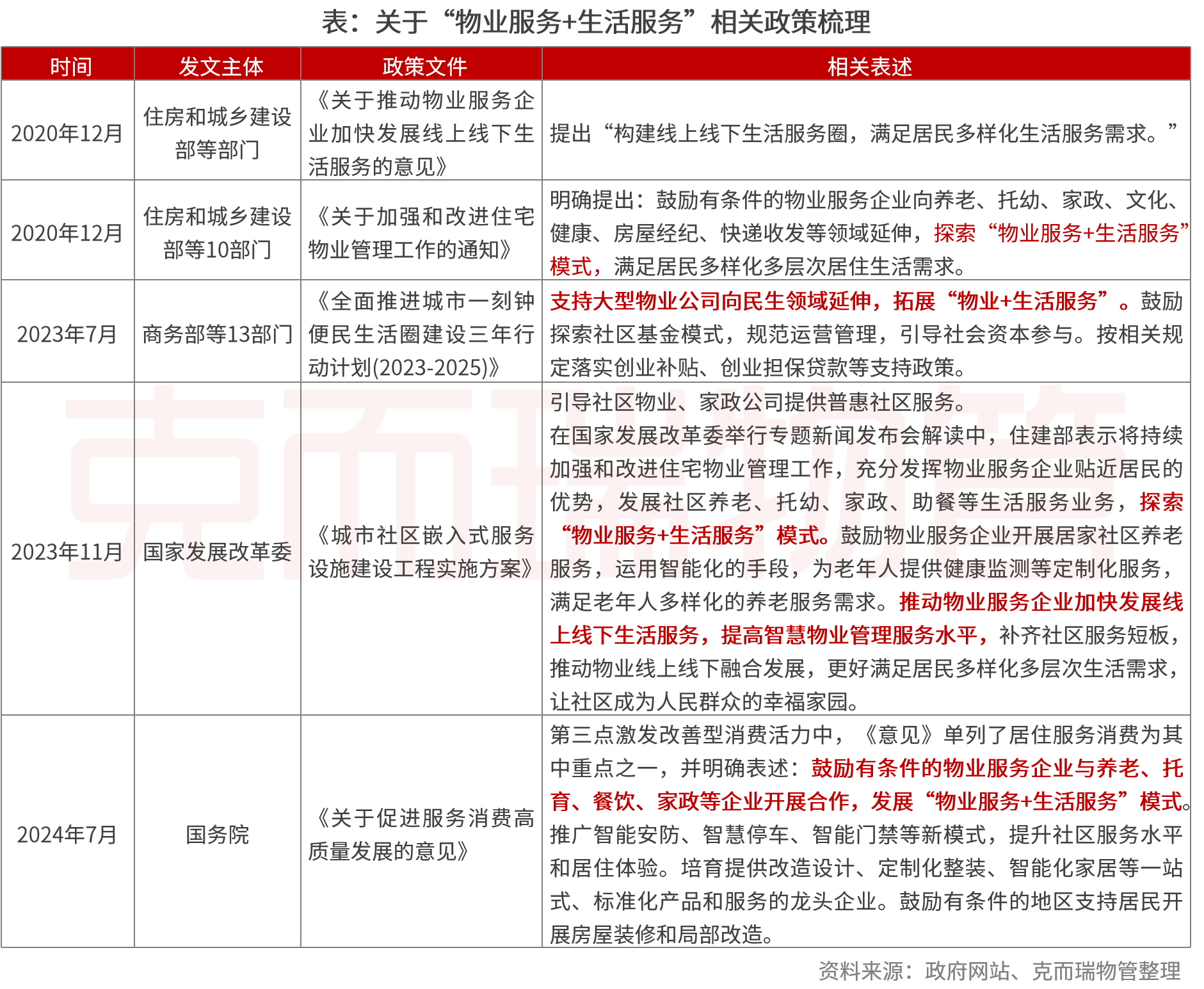
日前,国务院印发《关于促进服务消费高质量发展的意见》(以下简称《意见》)。《意见》围绕挖掘基础型消费潜力、激发改善型消费活力、培育壮大新型消费、增强服务消费动能、优化服务消费环境、强化政策保障6个方面,提出了20项重点任务。

在居住服务消费方面,《意见》明确表述:鼓励有条件的物业服务企业与养老、托育、餐饮、家政等企业开展合作,发展“物业服务+生活服务”模式。推广智能安防、智慧停车、智能门禁等新模式,提升社区服务水平和居住体验。培育提供改造设计、定制化整装、智能化家居等一站式、标准化产品和服务的龙头企业。鼓励有条件的地区支持居民开展房屋装修和局部改造。

事实上,关于鼓励物业服务企业探索“物业服务+生活服务”的政策早在2020年已由住建部提出,此后住建部、商务部等亦陆续出台了相关政策。从此次发布的内容来看,不同之处主要体现在:
1.从“部委级”到“国家级”。发布主体由此前住建部到国务院,级别更高;
2.从“探索”到“发展”。对“物业服务+生活服务”模式内容定调由此前“探索”到“发展”,进入更加成熟、稳定和系统化的实施。