9月2日,中指研究院发布8月政策形势总结。
8月,住建部回应住房保障、“好房子”建设、保交房等多个房地产发展等热点问题,强调统筹推进住房城乡建设领域各项改革,深入实施城市更新行动,进一步推动建筑业转型升级,系统开展好房子、好小区、好社区、好城区“四好”建设,打造宜居、韧性、智慧城市。
同时披露保障性住房建设进展,截至6月底全国已建设筹集保障性住房112.8万套(间),占年度计划的66.2%。
金融监管总局披露城市房地产融资协调机制进展,目前,商业银行已审批“白名单”项目5392个,审批通过的融资金额近1.4万亿元。
央行在第二季度中国货币政策执行报告强调下阶段加大保障性住房建设和供给,满足工薪群体刚性住房需求,支持城乡居民多样化改善住房需求,加大住房租赁金融支持,推动加快建立租购并举的住房制度,加快构建房地产发展新模式。

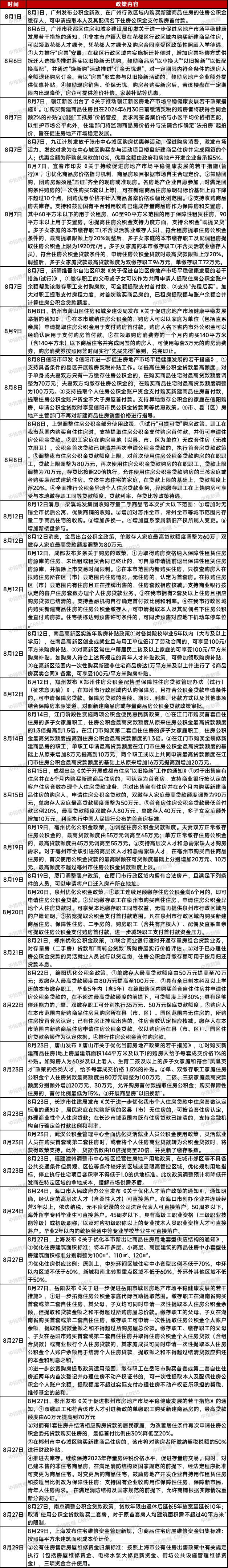
(8月地方政府楼市调控重点政策一览)
此外,8月,各地持续落实政策。海南省定安县放松限购。成都、长沙等地:落地按区认定首套房。广州、杭州萧山区、成都支持提取公积金支付首付款,多地从提高公积金贷款最高额度、优化套数认定标准,支持公积金支付首付等方面满足购房者合理住房需求。
杭州萧山区、长春、唐山等地:发放购房补贴。新疆、无锡梁溪区、厦门等地支持“以旧换新”。深圳、长沙、兰州等地:鼓励收购符合条件的存量房源用作保障性住房。