各地政府工作报告要求推进城市更新、加力实施城中村改造
发布时间: 2025-02-24
来源: 城楼网
分类: 长沙早报

目前,全国31个省市两会均已落幕,促进房地产市场止跌回稳是各地2025年重点工作任务之一,各地关于房地产的表述延续了2024年底中央经济工作会议的基调,主要围绕推进城市更新、加力实施城中村和危旧房改造、保交房等方面,各省市的工作部署有不同的侧重点。

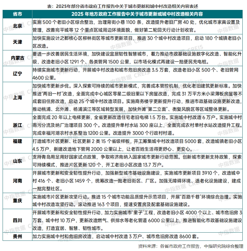
2025年各地政府工作报告中,27个省市强调实施城市更新工作,24个城市强调推进城中村和危旧房改造,是各项工作中强调频次最高的两项,体现出其在2025年各地工作中的重要性。

其中,多省市明确具体目标,城市更新方面,如北京明确“实施500个老旧小区综合整治,治理背街小巷1100条,改造提升老旧厂房40处”等,山东明确“推进片区更新120个,开工老旧小区改造13.7万户”,城中村和危旧房改造方面,上海明确“启动25个城中村改造项目”,贵州明确“启动城中村改造3万户、城市危旧房改造8600套”。

微信截图_20250224091626.png

推进城市更新、加力实施城中村和危旧房改造,是稳定房地产投资,释放购房需求的重要举措,1月3日国常会指出推进城市更新工作是扩大内需的重要抓手,要支持各地因地制宜进行创新探索,建立健全可持续的城市更新机制,推动城市高质量发展。

随后全国城市更新工作部署视频会召开,何立峰副总理参会并部署重点工作,体现出中央对于城市更新的重视及支持。预计2025年关于城市更新、城中村和危旧房改造相关的配套政策有望继续完善和落地,如相关资金保障、税费优惠等。

关联楼盘

长沙市岳麓区六亩丘路与潭州大道交汇处
[长沙]
板楼
400-9950-118
均价元/㎡
全国统一服务热线 400-9950-118 | 邮箱:admin@gyhouse365.com
Copyright 城楼网
公安联网备52011502001637
工信部黔ICP备2021008664号-1
技术支持:北京积木纵横网络科技有限公司