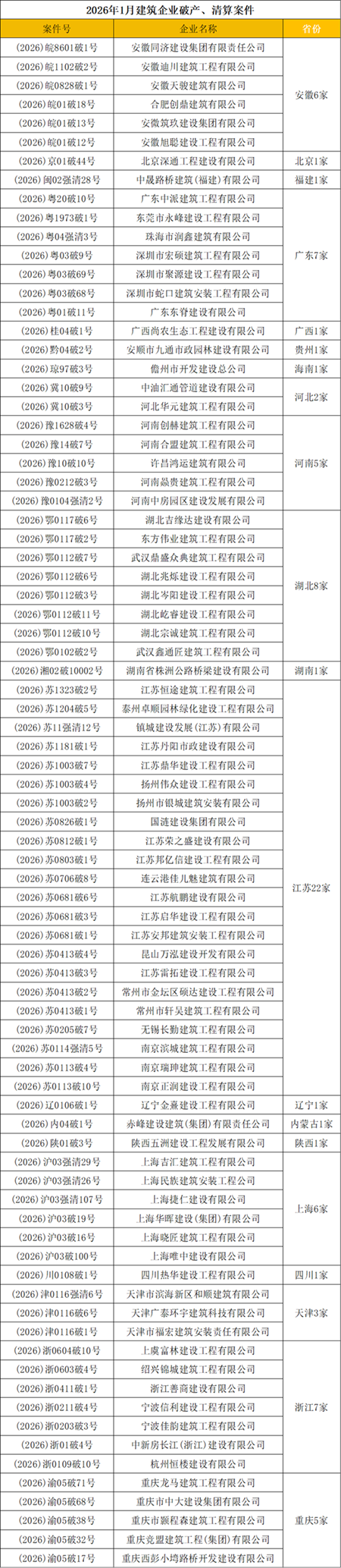
2月25日,据法院文书网消息,仅1月份全国已有81家建筑企业进入破产清算程序,行业洗牌显著加剧。
据了解,这次法院文书网披露的名单中,东部沿海传统基建大省成为“重灾区”,江苏省以22家企业位列首位,广东、浙江、上海三地合计退出企业占比超五成,安徽、湖北等中部省份亦有企业集中退出。

从名单来看,破产清算企业中包括安徽同济建设集团等特级资质龙头企业,折射出行业困境的广度与深度。
行业分析指出,此轮“退场潮”是房地产投资持续收缩、基建项目审批趋严背景下的必然结果,依赖高杠杆和粗放扩张的发展模式已难以为继。
中小企业在此轮调整中首当其冲,占比高达七成。这些企业普遍面临垫资施工、回款困难等经营压力,部分企业因数千万元欠款陷入诉讼泥潭,暴露出行业长期存在的资金链脆弱问题。
中讯社总编辑、首席评论员石道初认为,政策层面已释放明确转型信号。住建部等六部门联合发文,要求建立工程款支付保障机制,同时加大对绿色智能建造企业的信贷支持。随着《建筑业高质量发展三年行动方案》的实施,行业集中度有望迎来实质性提升。
城楼网联合创始人张朝珍认为,当前洗牌将加速市场出清,为具备技术研发实力和稳健财务结构的企业创造发展新机,推动建筑行业从规模驱动向质量驱动转型。